
Anime music is more than just background—it shapes the story, sets the mood, and creates unforgettable moments. In 2026, fans have access to a wide range of platforms that make it easy to stream, download, and organize their favorite anime soundtracks, including OSTs, OPs, and EDs. From mainstream streaming services and Japanese digital stores to specialized discovery tools and community-driven hubs, the right sites help you enjoy official releases, rare tracks, and even fan-made remixes. This guide highlights 15 top platforms, covering both free and paid options, so you can always have high-quality anime music at your fingertips.
15 Best Sites for Quality Anime Music
The following platforms are grouped into four categories, each serving a different purpose to help you find, listen to, and collect your favorite anime tracks.
1️⃣ Global Mainstream Streaming Services (Subscription-Based, Most Convenient)
These platforms offer large libraries of officially licensed anime music, curated playlists, and multi-device access. Ideal for casual listeners and long-term OST collectors.
| Platform | Main Features | Highlights / Advantages | Paid / Subscription Info |
| Spotify | Comprehensive streaming library | Largest anime playlists curated by fans; strong anime-specific recommendations | Free (with ads) / Subscription; supports AniPlaylist integration |
| Apple Music | Extensive streaming library | Wide OST catalog including Japanese exclusives; supports lossless and spatial audio | Subscription only; high-quality listening, deep Japanese catalog |
| YouTube Music | Video + audio streaming | Offers official OSTs, OP/ED songs, concert versions, and fan covers | Free (with ads) / Subscription; free tier available, anime content varies |
| Amazon Music | High-fidelity streaming | Ultra HD anime tracks; good coverage for popular anime OSTs | Subscription only; ideal for home audio systems |
2️⃣ Japanese Official Digital Stores (High-Resolution, Purchase & Collect)
These platforms are perfect for fans who want permanent digital ownership and high-resolution, officially licensed anime music. Offers exclusive OSTs from both popular and niche titles.
| Platform | Main Features | Highlights / Advantages | Paid / Audio Format |
| Mora | Sony-affiliated music store | Japan’s most authoritative anime music shop; exclusive Hi-Res content | Paid; FLAC / DSD (Hi-Res) |
| Ototoy | Independent/mainstream store | User-friendly interface; multiple lossless formats; easier overseas access | Paid; Lossless / Hi-Res |
3️⃣Community & Download Resources (Fan-Made & Offline)
Fan-driven platforms for rare tracks, remixes, and offline downloads. User discretion advised; these are community-curated resources, not officially licensed.
| Platform | Main Features | Highlights / Advantages | Paid Notes |
| SoundCloud | Music social/sharing | Hosts remixes, Future Funk, and indie creators | Free / Subscription |
| Animusic.moe | Anime online radio | 24/7 anime music streaming, perfect as background music | Free |
| Nyaa.si | BT resource download | Largest anime torrent site; high-quality CD rips | Free (donation-supported) |
| Osanime | Direct download | Simple album downloads; fast updates | Free (ad-supported) |
| Sukidesuost | Resource-sharing blog | Curated OST collections for batch downloads | Free (ad-supported) |
| AnimeThemes | Video repository | Stream/download clean OP/ED videos; ad-free | Free |
| AnimeOST.info | Anime OST tracking & resource indexing | Provides global OST listings and community-curated download references (user discretion advised) | Free (community-based client) |
4️⃣Discovery & Reference Tools (Search & Research)
Tools for collectors and dedicated fans to track releases, composers, and streaming availability. Essential for research and discovery of anime music.
| Platform | Main Features | Highlights / Advantages | Paid Notes |
| AniPlaylist | Playlist curator & guide | Quickly check if songs from a specific anime are on Spotify/Apple Music | Free app / Requires streaming subscription |
| VGMdb | Encyclopedic metadata database | Comprehensive source for catalog numbers, composer credits, and release dates | Free (community wiki) |
Detailed Anime Music Platform Guides
Below, we take a closer look at each platform, covering their anime music catalogs, regional differences, and subscription plans.
1. Spotify
Official Website: https://open.spotify.com/
Basic Overview:Spotify is one of the world’s largest music streaming platforms, offering extensive anime music coverage including official OSTs, opening (OP) and ending (ED) themes, anime concert versions, curated playlists, and fan‑made remixes. Its large user base and fan‑curated lists make it particularly useful for discovering both popular anime tracks and lesser‑known songs. For anime fans in Japan and globally, Spotify’s continual updates and integration with playlist tools (like AniPlaylist) help listeners track and enjoy anime music across regions.

Pricing & Subscription Plans:
Spotify maintains different subscription plan prices depending on region and tier.
| Region / Area |
Individual |
Duo |
Family (up to 6) |
Student |
| United States & Many Major Markets | $11.99 / month | $16.99 / month | $19.99 / month | $5.99 / month |
| Japan | ¥1,080 / month | ¥1,480 / month | ¥1,880 / month | ¥580 / month |
2. Apple Music
Official Website: https://music.apple.com/us/new
Basic Overview:Apple Music boasts one of the most extensive streaming catalogs in the world, with over 100 million ad‑free tracks, high‑quality audio formats (Spatial Audio and Lossless), and curated playlists. It works seamlessly across iOS, Android, Windows, Sonos, and smart TVs, offering offline downloads, real‑time lyrics, exclusive artist content, and live radio. For anime fans, Apple Music is known for rapidly adding new anime OSTs, character songs, and theme tracks, especially in markets with strong Japanese label partnerships. Although catalog availability and release timing vary by region, Apple Music generally provides broad coverage of popular anime soundtracks.

Pricing & Subscription Plans:
Apple Music offers multiple subscription tiers, with prices differing by region.
| Region / Area |
Individual |
Student |
Family (up to 6) |
| United States & Major Global Markets | $10.99 / month | $5.99 / month | $16.99 / month |
| Japan | ¥1,080 / month | ¥580 / month | ¥1,680 / month |
3. YouTube Music
Official Website: https://music.youtube.com/
Basic Overview:YouTube Music combines Google’s extensive music catalog with YouTube’s video‑centric platform to offer a unique listening experience. Alongside official anime soundtracks (OSTs), opening (OP) and ending (ED) themes, and character songs, YouTube Music distinguishes itself by allowing seamless switching between audio‑only and video playback — useful for anime fans who enjoy watching music videos, live performances, and fan‑made content. Integration with the main YouTube app also makes it easy to discover related anime remixes, AMV‑style videos, and rare tracks not always found on traditional streaming services.

Pricing & Subscription Plans:
YouTube Music and related premium plans vary in price by region. Below are typical recent figures (U.S. pricing shown as an example):
| Plan Type |
Monthly Price |
Access & Features |
| YouTube Music Free | $0.00 | Ad‑supported, limited playback features; no offline or background play. |
| YouTube Music Premium – Individual | $10.99 / month | Ad‑free music, background play, offline downloads. |
| YouTube Music Premium – Family | $16.99 / month | Up to 6 family members; each gets personal recommendations and offline access. |
| YouTube Music Premium – Student | $5.49 / month | Discounted rate for verified students; all Premium features included. |
| YouTube Premium – Individual | $13.99 / month | Includes YouTube Music Premium + ad‑free videos + background play & downloads on all YouTube content. |
| YouTube Premium – Family | $22.99 / month | Share YouTube Premium (incl. Music) with up to 6 people. |
4. Amazon Music
Official Website: https://www.amazon.com/music/unlimited/
Basic Overview:Amazon Music is a comprehensive music streaming ecosystem that includes several tiers of service, making it flexible for different listener needs. At its core, Amazon Music offers access to a vast catalog of music spanning millions of licensed songs and playlists, including anime soundtracks (OSTs), opening (OP) and ending (ED) themes, character songs, and curated playlists. In addition to music, the platform integrates podcasts and high‑quality audio formats like HD, Ultra HD, and Spatial Audio, appealing to fans who enjoy immersive listening experiences.

Pricing & Subscription Plans:
Below are typical subscription prices for Amazon Music in major regions. Note that plans and prices may vary slightly by country and are subject to change:
| Plan Type |
Monthly Price |
Features |
| Amazon Music Free | $0.00 | Ad‑supported access to a limited set of tracks and playlists on demand. |
| Amazon Music Prime | Included with Prime membership | Ad‑free access to a large curated catalog; offline listening for select playlists. |
| Amazon Music Unlimited – Individual (Prime) | $10.99 / month | Full on‑demand access to 100 M+ songs, podcasts, HD/Ultra HD and Spatial Audio formats. |
| Amazon Music Unlimited – Individual (Non‑Prime) | $11.99 / month | Same full access without requiring Prime membership. |
| Amazon Music Unlimited – Family (up to 6) | $19.99 / month | Shared access for up to six members with personal libraries. |
5. Mora
Official Website: https://mora.jp/
Basic Overview:Mora is a Japanese online music and video store operated by Sony Music Solutions, part of Sony Music Entertainment Japan. It specializes in digital purchases of high‑quality music, including anime OSTs, character songs, J‑POP hits, and soundtracks from major Japanese labels. Originally launched in 2004 and later adding high‑resolution audio formats, Mora became a core destination for Japanese music lovers who want own‑and‑download ownership rather than streaming. Because Mora is focused on ownership instead of streaming, anime fans use it to buy official OST downloads in formats ranging from standard AAC to high‑resolution FLAC or DSD, depending on availability. Catalogs include both mainstream anime titles and niche soundtrack releases thanks to partnerships with major labels.

Pricing & Subscription Plans:
Mora does not use a subscription model; instead, it sells individual digital tracks and albums. Prices vary depending on the format (standard AAC vs. high‑resolution FLAC/DSD) and length of the release. Typical price ranges are:
| Content Type |
Price (Japan) | Features |
| Single Track (AAC / Standard) | ~¥250–¥500 | Standard digital quality |
| Album (AAC) | ~¥2,000–¥4,000 | Depends on number of tracks |
| High‑Res Track (FLAC / DSD) | ~¥400–¥600+ | Higher quality, larger files |
| High‑Res Album | ~¥3,000–¥7,000+ | Depends on format & length |
6. Ototoy
Official Website: https://ototoy.jp/
Basic Overview:Ototoy is a Japanese online digital music store and music magazine‑style platform that focuses on DRM‑free downloads and high‑resolution audio. Unlike typical subscription services, Ototoy allows users to buy individual tracks or albums and download them in multiple formats, including MP3, AAC, WAV, FLAC, ALAC, and DSD — some reaching true high‑resolution quality. It also features music news, artist interviews, and reviews alongside the music store. For anime fans, Ototoy can be a valuable source for purchasing official Japanese soundtrack releases (including OSTs and theme collections) in lossless and high‑resolution formats, especially titles that may not be available on global streaming services. Because the platform is Japan‑centric, availability and pricing may vary by region.

Pricing & Subscription Plans:
Ototoy operates on a purchase‑to‑own model — users buy individual tracks or albums rather than subscribing.
| Content Type |
Price (Japan) | Features |
| Single Track (Standard / Lossless) | ~¥250–¥500 | Varies by track and format (e.g., AAC, FLAC) |
| Album (Standard) | ~¥2,000–¥4,000 | Depends on length/number of tracks |
| High‑Res Tracks | ~¥400–¥700+ | Hi‑Res WAV/FLAC/DSD download |
| High‑Res Albums | ~¥3,000–¥8,000+ | Depends on format & album length |
7. SoundCloud
Official Website: https://soundcloud.com/
Basic Overview:SoundCloud is a global music sharing platform that allows artists to upload, share, and distribute their music directly to listeners. While it’s not an official anime music store, it hosts a wide variety of fan-made remixes, indie tracks, Future Funk, and unofficial anime content, making it a go-to platform for discovering rare and creative versions of anime OSTs, OPs, and EDs. Users can stream for free or subscribe to SoundCloud Go / Go+ for ad-free listening, offline playback, and higher quality audio. It’s particularly useful for fans seeking remixes, cover versions, or unreleased tracks that may not appear on official platforms.

Pricing & Subscription Plans:
SoundCloud offers listener subscription plans that remove ads, enable offline playback, and unlock access to the full catalog. The main fan‑oriented plans are SoundCloud Go and SoundCloud Go+:
| Plan |
Monthly Price (USD) |
Features |
| SoundCloud Free | $0.00 | Free, ad‑supported streaming with basic features. |
| SoundCloud Go | $4.99 / month | Ad‑free listening, offline downloads, access to the full catalog. |
| SoundCloud Go+ | $10.99 / month | All Go features + full catalog access, offline play, higher‑quality audio, and extended track availability. |
| SoundCloud Go+ Student | $5.49 / month | 50% discount on Go+ for verified students. |
8. Animusic.moe
Official Website: https://animusic.moe/
App Download: iOS | Android
Basic Overview:Animusic.moe is a free online music site focused on anime songs, music and soundtracks — including anime opening (OP) and ending (ED) tracks, OSTs, character songs, and other music from anime series. Although it is unofficial, it provides a continuous streaming experience for anime music fans without requiring sign‑ups or subscriptions. Users can search for their favorite anime songs and play them directly — the platform works similarly to an anime music radio, offering a large list of tracks that are regularly updated with new music. It is not a download site — its purpose is to stream anime music online, and downloading typically isn’t supported.

Pricing & Subscription Plans:Animusic.moe is entirely free to use and does not have any paid subscription plans. All content is available through free streaming with no premium tiers, ads, or paid features.
9. Nyaa.si
Official Website: https://nyaa.si/
App Download: /
Basic Overview:Nyaa.si is one of the most well‑known BitTorrent index sites focused on East Asian media, especially anime, manga, games, live‑action and related content. It acts as a torrent search and indexing platform rather than a streaming or download service itself. Users browse or search for torrent and magnet links on Nyaa.si, then use a BitTorrent client (e.g., qBittorrent, Transmission) to download the files. Although it is not designed specifically for anime music, the site’s “Audio” category includes torrents tagged for lossless or lossy audio, which may contain anime OSTs, soundtracks, and music collections.

Pricing & Subscription Plans:Nyaa.si does not charge any fees, does not have subscription plans or paid tiers, and is free to use.
10. Osanime
Official Website: https://osanime.com/
App Download: /
Basic Overview:Osanime is an online site that lists and provides direct MP3 tracks of anime music, including anime original soundtracks (OSTs), opening (OP) and ending (ED) themes, character songs, and related J‑Pop/K‑Pop/Game music. The site presents a large catalog of songs with track names, file sizes, and direct MP3 links for listening or downloading. Users can browse categories like anime OSTs, cover songs, and pop music. Osanime’s simplicity and wide selection make it a popular destination for fans looking to quickly find and access anime tracks in MP3 format.

Pricing & Subscription Plans:Osanime does not offer any paid plans or subscriptions — all listed content is provided for free browsing, streaming, and downloading. There are typically no paywalls, but ads may be present.
11. Sukidesuost
Official Website: https://sukidesuost.info/
App Download: /
Basic Overview:Sukidesuost.info is an unofficial download site offering a wide variety of music, including anime OSTs, J‑Pop, game music, and sometimes high‑quality MP3/FLAC/Hi‑Res audio files for popular and niche titles. The site’s catalog was broader than many simple chart lists, and users often used it to find specific anime soundtracks in lossless or high bit‑rate formats beyond what mainstream streaming provided.

Pricing & Subscription Plans:Sukidesuost did not charge for access, and there were no official paid tiers or subscription plans — all listed downloads were offered with no charge.
12. AnimeThemes
Official Website: https://animethemes.moe/
App Download: iOS | Android
Basic Overview:AnimeThemes.moe is a specialized, community-driven repository dedicated to preserving and providing high-quality, clean video files of anime opening and ending themes (OPs & EDs). The site exclusively focuses on anime theme songs, offering them in the WebM video format. All videos are encoded by volunteers following strict, publicly documented standards to ensure consistency and high quality. The database is extensive and well-organized by anime series, season, and theme type (OP/ED). It is actively maintained, with themes from ongoing and recent seasons being added regularly. It stands out as the premier destination for fans and creators seeking pristine, creditless versions directly from the source material.

Pricing & Subscription Plans:AnimeThemes.moe operates on a completely free-to-access model for all end users. There are no subscriptions, fees, or ads to watch or download videos
13. AnimeOST.info
Official Website: https://animeost.info/
App Download: /
Basic Overview:AnimeOST.info is a resource website dedicated to sharing anime and video game soundtracks (OSTs). According to its official announcement, the site has shifted to offering a dedicated, standalone Client for download. Users can install this client and register to join its free community, gaining access to the latest anime music, singles, and other resources. This move is designed to provide a safer and faster experience for obtaining content. The site also operates a companion streaming service, Aniworld.info, for users who prefer to listen online directly.

Pricing & Subscription Plans:Completely free to use.
14. AniPlaylist
Official Website: https://aniplaylist.com/
Basic Overview:AniPlaylist is a free, specialized tool designed for anime music fans, functioning as a navigation hub rather than a streaming service itself. It provides access to a manually verified database of over 23,000 official anime songs, OPs, EDs, and soundtracks. Its core feature allows users to sync with anime tracking services like AniList to automatically generate personalized playlists of theme songs from their watched series. Crucially, AniPlaylist does not host any music; it directs users to listen to full tracks on Spotify or Apple Music, requiring a paid subscription to either platform. The project is sustained through optional community support via Patreon memberships, donations, and affiliate links.

Pricing & Subscription Plans:The AniPlaylist app is free to download,all core search and playlist features are available at no cost.
15. VGMdb
Official Website: https://vgmdb.net/
App Download: /
Basic Overview:VGMdb is an exhaustive, community-run metadata database dedicated to video game, anime, and related soundtracks. Its primary role is that of an encyclopedic reference, providing incredibly detailed information about music releases rather than hosting or streaming the music files themselves. VGMdb catalogs a vast array of anime soundtrack and theme song albums with unparalleled depth. For any given album, you can find not just the basic tracklist, but comprehensive credits listing every composer, arranger, lyricist, performer, and voice actor involved. It also archives high-quality scans of album artwork, obi strips, and liner notes, making it an invaluable resource for physical media collectors.

Pricing & Subscription Plans:Viewing all database information on the website is 100% free and does not require an account. Creating a free account (also free) unlocks additional features like editing pages, participating in forums, and creating custom lists.
The true power of these 15 platforms isn't in using them alone, but in how you combine them. Based on your primary goal, you can build a seamless workflow that makes finding, enjoying, and collecting anime music more efficient than ever.
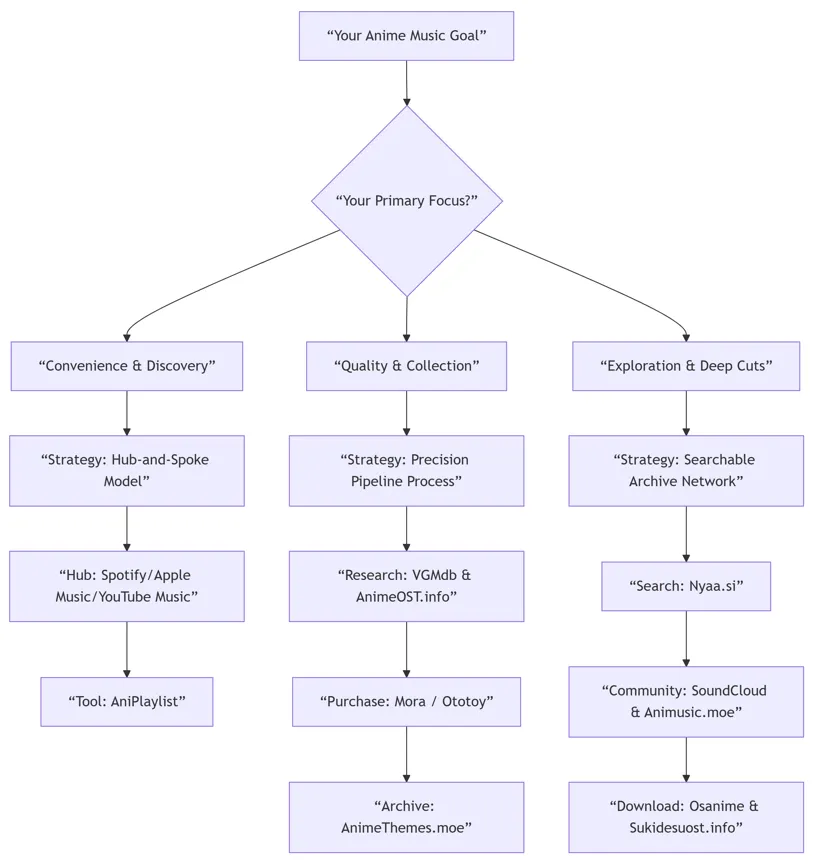
Your Guide to Building the Ultimate Anime Music System
The flowchart below shows you where to start and which anime music platforms to use, based on what you actually want to listen to and how you prefer to do it.
1. For the Listener (Convenience & Discovery)
For listeners who want effortless streaming, smart recommendations, and instant access across devices. Choose one main streaming platform as your hub—Spotify for discovery and playlists, Apple Music (Japanese account) for the most complete catalog and lossless audio, or YouTube Music for MVs and live performances. Use AniPlaylist to instantly generate anime OP/ED playlists and open them directly in your chosen app, eliminating manual searches. If needed, supplement with Amazon Music for Prime value or SoundCloud for remixes and indie tracks, but keep your daily listening centered on a single hub for simplicity.
2. For the Collector (Quality & Collection)
For fans who want to own their anime music in the highest quality and build a permanent archive. Start by researching each release on VGMdb for accurate tracklists and credits, then check AnimeOST.info for release details and context. Purchase officially from Mora or Ototoy, prioritizing FLAC or Hi-Res formats to ensure long-term quality and proper artist support. To complete the collection, use AnimeThemes.moe to archive clean OP/ED videos, creating a well-organized, future-proof anime music library rather than relying on streaming access alone.
3. For the Explorer (Exploration & Deep Cuts)
FFor listeners who want to go beyond official releases and streaming catalogs to find rare OSTs, out-of-print albums, live recordings, and fan-made works. When music isn’t available on mainstream platforms, Nyaa.si becomes the primary search tool for locating obscure or archived releases using precise anime or album titles. For ongoing discovery, SoundCloud is ideal for doujin music, remixes, and emerging creators, while Animusic.moe offers a passive way to explore community-curated anime music through its 24/7 radio stream. If you prefer quick, direct downloads without torrenting, sites like Osanime and Sukidesuost.info provide fast access to MP3 or FLAC files, making this path best suited for deep dives and hard-to-find tracks.