
The Fate series, created by TYPE-MOON, has grown into a sprawling multimedia franchise spanning visual novels, anime adaptations, movies, and spin-offs. With multiple story routes, parallel worlds, and a mix of darker, action-driven narratives and lighter, slice-of-life content. In this guide, we’ll break down all the Fate series titles, explain the best viewing orders—whether you want to follow the story chronologically or by release—and show you where to stream them online. Whether you’re a newcomer curious about the Holy Grail Wars or a longtime fan looking to catch every spin-off, this guide will make navigating the Fate universe easier and more enjoyable.
Overview of the Fate Series
The Fate series is a multimedia franchise created by TYPE-MOON, originating from the 2004 visual novel Fate/stay night. The story centers on Masters and heroic Spirits (Servants) participating in the Holy Grail War, exploring themes of ideals, sacrifice, and human nature. Fate/stay night quickly became a visual novel classic, praised for its rich world-building, complex character relationships, and compelling battles, and has since inspired numerous anime adaptations, movies, and spin-offs. The series is generally divided into three categories:
1. Core Main Storyline (Winter Holy Grail War)
The core story revolves around the Fourth and Fifth Holy Grail Wars and is essential for understanding the Fate universe, including the rules of the Holy Grail War, the Masters, and the Servants. Fate/Zero depicts the Fourth War 10 years prior, while Fate/stay night presents three distinct routes for the single Fifth Holy Grail War.
| Title |
Format | Holy Grail War / Timeline | Synopsis |
| Fate/Zero | TV Anime | Fourth Holy Grail War (Japan) | Set ten years before Fate/stay night, it depicts the Fourth Holy Grail War and the intense conflicts between Masters and Servants. Key characters such as Kiritsugu Emiya, Kirei Kotomine, and the previous generation of Saber are introduced, revealing their motives and ideals, and laying the foundation for the Fifth Holy Grail War. |
| Fate/stay night | TV Anime | Fifth Holy Grail War | The first route of the original visual novel (Fate route, Saber route), focusing on the bond between Shirou Emiya and Saber (Artoria Pendragon). Shirou becomes embroiled in the Holy Grail War in Fuyuki City, facing other Masters and Servants while exploring his ideals and the meaning of protection. Themes include friendship, sacrifice, and personal convictions. |
| Fate/stay night: Unlimited Blade Works | TV Anime | Fifth Holy Grail War | The second route (UBW route, Rin Tohsaka route) centers on Shirou and Rin, emphasizing battle strategy and faction conflicts. It explores Rin’s family background, war tactics, and Shirou’s ideals, while showcasing Servants’ personalities and historical bonds. With tight pacing and high-quality animation, it is recommended as an entry point for newcomers. |
| Fate/stay night: Heaven’s Feel I–III | Movie Trilogy | Fifth Holy Grail War | The third route (HF route, Sakura route) is darker and more mature, focusing on Sakura Matou, the corrupted Holy Grail, and Shirou’s difficult choices. It reveals the Grail’s corruption, family conspiracies, and human darkness, filled with suspense and emotional conflicts, completing the Fate world view. Each movie follows the story from beginning to climax to resolution. |
2. Spin-Offs and Parallel Worlds
(A) Canonical extensions / world-building spin-offs
These works extend the main narrative, enriching the lore regarding the Mage's Association, character development, and Grail War mechanics.
| Title |
Format | World / Timeline | Synopsis |
| Lord El-Melloi II's Case Files | TV Anime | After Zero → FSN | Chronicles Waver Velvet (Lord El-Melloi II) as a lecturer in the Magic Association solving various magical mysteries. It explores canonical character backgrounds, magical systems, and world-building details, filling the gap between Zero and Fate/stay night. |
| Fate/Grand Order series | TV Anime / Movies | Multiple histories / virtual worlds | Adapted from the popular mobile game, following Chaldea as they travel across time to protect humanity. Stories span ancient civilizations, modern history, and fantasy worlds, featuring Servant summons, historical conflicts, and time corrections. A grand, independent storyline. |
| Fate/strange Fake | Upcoming Anime | Parallel world – “False Fifth Holy Grail War” (USA) | Set in modern America, a parallel Holy Grail War unfolds with new Masters and Servants. Features deception and strategy, with connections to the canonical timeline but independent events and characters, exploring the Grail War in a contemporary setting. |
(B) Parallel worlds / lighthearted or comedic spin-offs
This category includes works independent of the main timeline, primarily for fun, comedy, or slice-of-life enjoyment. These can be watched at any time or interspersed with the core story to add variety, healing, or relaxation.
| Title |
Format | World / Timeline | Synopsis |
| Fate/kaleid liner Prisma☆Illya series | TV Anime / Movies | Parallel world | Magical girl spin-off starring Illya. After accidentally receiving a magic wand, she becomes a magical girl and fights alongside friends to resolve world crises. Lighthearted, comedic, and independent of the main Grail Wars. |
| Fate/Extra Last Encore | TV Anime | Parallel world | Based on the PSP game Fate/Extra, a parallel Holy Grail War occurs in a virtual world. Characters participate in battles against entirely new Servants, with RPG-style fantasy storytelling. |
| Fate/Prototype | OVA | Parallel world | Concept animation of the original Fate/stay night, featuring prototype characters and Holy Grail War settings. Fun, supplementary content. |
| Carnival Phantasm | OVA | Parallel world | A comedic crossover featuring characters from various TYPE-MOON works in humorous situations. Light entertainment, no effect on the main timeline. |
| Today's Menu for the Emiya Family | TV Anime | Parallel world | Depicts daily life and cooking in a peaceful world with FSN characters. Relaxing and lighthearted. |
| Fate/Apocrypha | TV Anime | Parallel world – Fifth Holy Grail War (Red vs Black) | Red and Black factions fight a Holy Grail War independent of the main timeline, focusing on new characters and Servants. Emphasizes strategy and faction conflicts. |
Fate Series Viewing Order Guide
Depending on your goals, there are two main ways to watch the Fate series: by release order or by chronological order of events.
1. Release Order (Recommended for newcomers)
This order follows the official release dates and preserves surprises in the story.
| Order | Title | Format | Year | Notes |
| 1 | Fate/stay night | TV Anime | 2006 | First route (Saber route). |
| 2 | Carnival Phantasm | OVA | 2008–2011 | Comedic crossover; light entertainment. |
| 3 | Fate/Zero | TV Anime | 2011–2012 | Prequel to FSN; essential for understanding character backgrounds. |
| 4 | Fate/Prototype | OVA | 2011 | Concept animation; fun supplementary content. |
| 5 | Fate/kaleid liner Prisma☆Illya series | TV Anime / Movies | 2013–present | Magical girl spin-off; independent timeline. |
| 6 | Fate/stay night: Unlimited Blade Works | TV Anime | 2014–2015 | Second route; high-quality animation; recommended for newcomers. |
| 7 | Fate/Grand Order series | TV Anime / Movies | 2016–present | Cross-history storyline; enriches world-building. |
| 8 | Fate/Apocrypha | TV Anime | 2017 | Parallel Red vs Black Holy Grail War. |
| 9 | Fate/stay night: Heaven’s Feel I – presage flower | Movie | 2017 | HF route Part 1; darker tone. |
| 10 | Fate/Extra Last Encore | TV Anime | 2018 | RPG-style parallel story. |
| 11 | Today's Menu for the Emiya Family | TV Anime | 2018 | Daily life; relaxing slice-of-life series. |
| 12 | Fate/stay night: Heaven’s Feel II – lost butterfly | Movie | 2019 | HF route Part 2. |
| 13 | Lord El-Melloi II's Case Files | TV Anime | 2019 | Canonical spin-off; Magic Association mystery stories. |
| 14 | Fate/stay night: Heaven’s Feel III – spring song | Movie | 2020 | HF route Part 3. |
| 15 | Fate/strange Fake | Upcoming Anime | 2026 | Parallel world False Fifth Holy Grail War. |
2. Chronological Order (Timeline-focused)
This order emphasizes the historical sequence of Holy Grail Wars and character relationships.
| Order | Title | Format | Timeline / Holy Grail War | Notes |
| 1 | Fate/Zero | TV Anime | Fourth Holy Grail War | Prequel; essential for understanding main story characters. |
| 2 | Fate/stay night | TV Anime | Fifth Holy Grail War | Saber route (Fate route). |
| 3 | Fate/stay night: Unlimited Blade Works | TV Anime | Fifth Holy Grail War | UBW route (Rin route). |
| 4 | Fate/stay night: Heaven’s Feel I–III | Movie Trilogy | Fifth Holy Grail War | HF route (Sakura route). |
| 5 | Canonical extensions / world-building | TV Anime / Movies / Upcoming | After Zero → FSN / Multiple histories / Parallel Wars | Watch logically: Lord El-Melloi II's Case Files, Fate/Grand Order series, Fate/strange Fake. |
| 6 | Comedy / lighthearted / magical girl series | TV Anime / OVA / Movies | Independent parallel worlds | Can be watched anytime: Prisma Illya, Extra Last Encore, Prototype, Carnival Phantasm, Today's Menu, Apocrypha. |
Viewing Tips:
-
Newcomers: the release order is recommended. Starting with Fate/stay night (2006) and Fate/Zero, then proceeding through the various routes and spin-offs. This approach preserves plot surprises and allows you to experience character development naturally.
-
Returning fans / world-building enthusiasts: Chronological order clarifies cause-and-effect relationships and character arcs. Watch main routes first, then fill in canonical extensions and parallel worlds.
-
Spin-offs & lighthearted series: Magical girl, slice-of-life, and comedic titles can be watched anytime for entertainment or to balance the heavier main storyline.
Where to Watch Fate Series?
1. Official & Licensed Streaming Platforms (Recommended)
These platforms provide authorized access to Fate series content, ensuring high-quality video, subtitles, and support for the creators. Watching on these platforms guarantees you are viewing legitimate content.
| Platform |
Content Available | Notes |
| Crunchyroll | Fate/Zero, Fate/stay night: Unlimited Blade Works, Fate/stay night: Heaven’s Feel I–III, Fate/Apocrypha, Fate/Grand Order series | Multiple-language subtitles; simulcast for new releases; subscription required |
| Netflix | Fate/stay night: Unlimited Blade Works, Fate/stay night: Heaven’s Feel I–III, Fate/Zero, Fate/kaleid liner Prisma☆Illya (select OVAs/films) | Subtitles and English dub available; content varies by region |
| Hulu | Fate/Zero, Fate/stay night: Unlimited Blade Works, Fate/stay night: Heaven’s Feel I–III, Fate/Apocrypha | English dub/subtitles; subscription required |
| Amazon Prime Video | Fate/stay night: Unlimited Blade Works, Fate/stay night: Heaven’s Feel I–III, Fate/Zero, Fate/kaleid liner Prisma☆Illya (select OVAs/films) | Some titles included in Prime subscription; others require rental or purchase |
| YouTube (Official Channels) | Short clips, PVs, promotional content | Not full episodes; ideal for previews or trailers only |
2. Unofficial & Free Streaming Sites (Use with Caution)
These platforms often host Fate series content without proper authorization. While they are free, the quality and availability are not guaranteed, and there may be ads or legal risks. They are best used as a last resort or for rare/early content not available on official platforms.
| Platform |
Content Available | Notes |
| 9anime | All Fate series seasons & movies, including FSN, UBW, HF, Zero, FGO, Apocrypha, Grand Order movies (often shortly after release) | Free streaming with ads; unofficial; content may be removed; availability varies by region |
| Aniwatch | All Fate series: Fate/Zero, FSN, UBW, HF movies, Apocrypha, Extra Last Encore, and all FGO TV & movies.(often shortly after release) | Free with ads; unofficial; legality depends on region |
| Kissanime | All Fate series seasons & movies (often shortly after release) | Free but unofficial; may be unsafe or blocked in some regions |
Detailed Overview of Platforms to Watch Demon Slayer
1. Crunchyroll
Official Website:https://www.crunchyroll.com/
Basic Overview:Crunchyroll is an internationally renowned licensed anime streaming platform, focused on Japanese animation and related spin-offs. For the Fate series, it offers core canon titles including Fate/Zero, Fate/stay night: Unlimited Blade Works, Fate/stay night: Heaven’s Feel I–III, as well as spin-offs like Fate/Apocrypha and the Fate/Grand Order series. The platform supports multiple-language subtitles and is available in regions like North America, Europe, and Oceania. New seasons are often simulcasted, ensuring viewers keep up with the latest releases. Subscribed users enjoy ad-free streaming and multi-device support. The main advantages are official licensing, high-quality HD playback, and timely updates, while free accounts have limited access and ads. Crunchyroll is ideal for fans seeking high-quality, legal streaming and those who want to financially support the creators.

Subscription Plans & Pricing:Starting January 1, 2026, Crunchyroll will fully transition to a paid subscription model, discontinuing its free ad-supported viewing option. There are three paid membership tiers with increasing benefits, allowing users to choose based on viewing habits and desired perks.
| Plan | Monthly Price (USD) | Key Features |
| Fan Plan | $7.99 | Ad-free viewing, full anime library access, simulcast (same-day Japan release), streaming on 1 device |
| Mega Fan | $9.99 | All Fan Plan perks, offline downloads, streaming on 4 devices, early access to merch/events |
| Ultimate Fan | $14.99 | All Mega Fan perks, exclusive merch discounts, premium member gifts, extra device support (up to 6) |
2. Netflix
Official Website:https://www.netflix.com/
Basic Overview:Netflix offers select licensed Fate series in certain regions. Content typically includes Fate/stay night: Unlimited Blade Works, Fate/stay night: Heaven’s Feel I–III, Fate/Zero, and some Fate/kaleid liner Prisma☆Illya OVAs or films. Netflix provides multiple subtitle options and English dubbing. Advantages include platform stability, ease of use, and multi-device support. Limitations are regional availability differences and incomplete series coverage. Netflix is suitable for long-term subscribers and viewers who prefer watching multiple series on a single platform.

Subscription Plans & Pricing:Netflix offers three main paid plans, each with different streaming quality and device limits. Users can watch anime and all other Netflix content under any plan without additional fees.
| Plan | Monthly Price (USD) | Key Features |
| Standard with Ads |
$7.99 | Limited ads, HD quality, 2 concurrent streams. |
| Standard (Ad-Free) |
$17.99 | No ads, HD quality, 2 concurrent streams, downloads. |
| Premium (Ad-Free) |
$24.99 | No ads, Ultra HD (4K) quality, 4 concurrent streams, downloads. |
3. Hulu
Official Website:https://www.hulu.com/
Basic Overview:Hulu is a major U.S.-based streaming platform providing licensed Fate series content such as Fate/Zero, Fate/stay night: Unlimited Blade Works, Fate/stay night: Heaven’s Feel I–III, and Fate/Apocrypha. The platform offers English dubbing and subtitles. Viewing requires a paid subscription. Hulu’s strengths include comprehensive official content and timely updates, making it suitable for viewers who want to binge multiple seasons. The primary limitation is its availability, restricted to the U.S., requiring a VPN for international access. It is best suited for English-speaking users or those prioritizing official, high-quality streaming.

Subscription Plans & Pricing:Hulu offers several plans, including a basic on-demand streaming service and Hulu + Live TV Plans, giving users flexibility based on budget and viewing preferences.
| Plan | Monthly Price (USD) | Key Features |
| Hulu (With Ads) | $11.99 | Access to full on-demand library with ad breaks. |
| Hulu (No Ads) | $18.99 | Ad-free streaming of on-demand content. Offline downloads available. |
| The Hulu Bundle | Starts at ~$12.99 | Combines Disney+, Hulu, and ESPN+. |
| Hulu + Live TV (With Ads) | $89.99 (price may vary slightly by source) | 95+ live channels, unlimited cloud DVR, two simultaneous streams, and the ad-supported versions of Hulu and Disney+. |
| Hulu (No Ads) + Live TV | $95.99 (price may vary slightly by source) | includes live TV, ad-free Hulu, and ad-free Disney+ for around $95.99/month. |
4. Amazon Prime Video
Official Website:https://www.amazon.com/
Basic Overview:Amazon Prime Video offers licensed Fate series content, including Fate/stay night: Unlimited Blade Works, Fate/stay night: Heaven’s Feel I–III, Fate/Zero, and selected Fate/kaleid liner Prisma☆Illya OVAs/films. Some titles are included in the standard Prime subscription, while others require separate rental or purchase. The platform supports HD streaming and multi-device access. Advantages include convenience for existing Prime members, while limitations include additional fees for certain titles and less comprehensive coverage compared to anime-focused platforms. Prime Video is ideal for fans already subscribed to Prime or looking to purchase specific movies or OVAs.

Subscription Plans & Pricing:Amazon Prime Video is available either as part of an Amazon Prime membership or as a standalone subscription. You can get free trial for 30 days.
| Plan | Monthly Price (USD) | Key Features |
| Prime Video (Standalone) | $8.99 | Up to 4K HDR. Access to entire Prime Video library. Offline downloads |
| Amazon Prime Membership | $14.99 | Includes Prime Video, free shipping, Prime Music, and more |
6. YouTube (Official Channels)
Official Website:https://www.youtube.com/
Basic Overview:YouTube’s official channels provide promotional videos (PVs), trailers, and short clips from the Fate series. In addition, some independent content creators and fan channels upload episodes, clips, and discussions about Fate, although these are unofficial and may be taken down due to copyright. Official content ensures high quality and legality, while fan uploads may include full episodes but come with risks such as removal or unstable quality. YouTube is ideal for catching previews, trailers, and fan content, but not suitable for watching the complete series reliably.

Subscription Plans & Pricing:YouTube itself is free to use, with content monetized through ads. However, users can upgrade to YouTube Premium, which removes ads, allows offline downloads, and enables background playback. Pricing may vary slightly by region.
| Plan | Monthly Price (USD) | Key Features |
| Free (Ad-supported) | $0 | Watch with ads, access all free anime channels |
| YouTube Premium | $11.99/month | Ad-free viewing, offline downloads, background play, YouTube Music included |
7. 9anime
Official Website:https://9animetv.to/
APP Download:iOS & Android
Basic Overview:9anime is a well-known unofficial streaming site that offers all seasons and movies of the Fate series, including Fate/stay night (Fate Route), Unlimited Blade Works, Heaven’s Feel, Fate/Zero, Fate/Grand Order, Fate/Apocrypha, and other Grand Order movies. New episodes and films are often uploaded shortly after their official release. While the site provides free access, it is ad-supported and unofficial, meaning content can be removed at any time, video quality may vary, and there are potential legal or security risks.

Subscription Plans & Pricing:no subscription and free to watch.
8. Aniwatch
Official Website:https://aniwatchtv.to/
APP Download:iOS & Android
Basic Overview:Aniwatch (formerly Zoro.to) is a free, unofficial platform offering comprehensive Fate series content. Viewers can find Fate/Zero, Fate/stay night (all three routes), Heaven’s Feel movies, Fate/Apocrypha, Fate/Extra Last Encore, and all Fate/Grand Order TV episodes and movies. Content is usually uploaded shortly after the official release, and while the site is free, it relies on ads and may have regional access restrictions. As an unofficial source, legality and reliability vary.

Subscription Plans & Pricing:no subscription and free to watch.
9. Kissanime
Official Website:https://kissanime.com.ru/
APP Download:/
Basic Overview:Kissanime was historically one of the most famous anime streaming platforms, offering a massive library of TV series, movies, and OVAs. Although the original Kissanime website has been permanently shut down, many mirror or clone sites now exist, attempting to replicate the original platform. These mirrors often provide access to all Fate series seasons and movies, including mainline TV series, films, and some spin-offs, with updates usually appearing shortly after official release. However, these are entirely unofficial, with varying video quality, completeness, availability, and potential security risks.

Subscription Plans & Pricing:no subscription and free to watch.
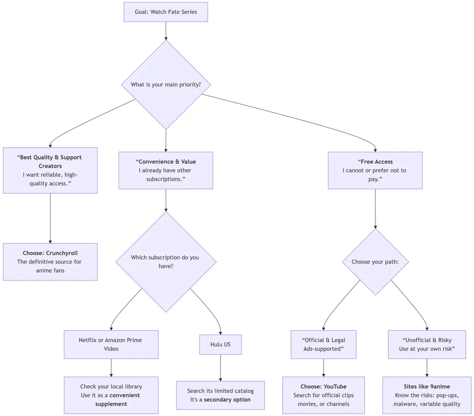
How to Choose the Right Platform to Watch Fate Series?
The best choice depends primarily on your location, viewing priorities, and budget. The following chart provides a visual summary of the decision logic based on your status as a viewer:

1. For the Best Official Experience: Crunchyroll
Your top choice. It’s the dedicated anime platform with the most complete and simulcast Fate library.
2. For Convenience (Check Your Existing Subscriptions)
Netflix, Hulu (US), Amazon Prime Video: Their Fate catalogs are limited and vary by region. Only check these if you are already a subscriber. Do not subscribe to them solely for Fate.
Note on Hulu: Its strong Fate library is primarily in Japan. The US version is a secondary option.
3. For Free Viewing:
YouTube (Official): A legal but limited source for trailers, clips, or occasional full movies. Not for full series.
Unofficial Sites (9anime, Aniwatch, etc.): These free sites offer extensive libraries but come with significant risks: intrusive ads, potential malware, unreliable quality, and no support for creators. Use at your own discretion and risk.
Final, Simple Recommendation:
-
If you are a dedicated fan: Start with a Crunchyroll free trial or subscription.
-
If you already pay for Netflix/Hulu/Prime: Search for Fate there first as a bonus.
-
If you must watch for free: Seek out official content on YouTube. Pay caution with unofficial sites due to the risks involved.