
Attack on Titan is a complex and thrilling saga that stretches across multiple seasons, recap films, and bonus OAD content. Jumping in without knowing the proper sequence can make the story confusing, especially with intricate plot twists and time jumps. This comprehensive guide provides a chronological roadmap for the entire series, from the earliest events to the latest revelations, while highlighting the key moments that define the timeline. Additionally, we review where you can watch the series—covering official streaming services for legal and high-quality viewing, as well as cautionary notes on unofficial sources. With this guide, both new viewers and seasoned fans can navigate the full scope of Attack on Titan in the order it was meant to be experienced.
About Attack on Titan
Set in a world where humanity is confined within massive walls to protect against man-eating Titans, Attack on Titan follows Eren Yeager, Mikasa Ackerman, and Armin Arlert as they join the Scout Regiment to fight back against the Titans. As the story progresses, the plot evolves from survival against Titans to complex political schemes, historical secrets, and global conflicts.
Produced by Wit Studio and MAPPA, the anime features breathtaking 3D maneuver gear action sequences, smooth animation, and a stirring soundtrack by Hiroyuki Sawano. After Season 3 Part 2, the series expands the scope of the story to explore freedom, war ethics, and the consequences of global conflict, cementing its legacy as a modern anime masterpiece.

All Seasons
Attack on Titan consists of four official seasons: Season 1–3 and the Final Season. However, some seasons are split into parts: Season 3 into Part 1 and Part 2, and the Final Season into Part 1, Part 2, and the Final Arc (two episodes). Here’s a detailed breakdown:
| Anime Title | Type | Episodes | Air Date | Summary |
| Season 1 | TV | 25 | 2013 | Eren, Mikasa, and Armin join the Training Corps. The Colossal Titan breaches Wall Maria, Eren awakens his Titan power, and Annie is revealed as the Female Titan. |
| Season 2 | TV | 12 | 2017 | Titans’ identities revealed. Reiner, Bertholdt, and Zeke exposed. The outside world begins to emerge. |
| Season 3 Part 1 | TV | 12 | 2018 | Political arc: overthrow of the corrupt monarchy, Historia becomes queen. Setup for basement revelations. |
| Season 3 Part 2 | TV | 10 | 2019 | Wall Maria recaptured. Eren uncovers his father’s records. The illusion of the walled world shatters. |
| Final Season Part 1 | TV | 16 | 2020–2021 | Marley arc: Eren infiltrates enemy territory. The stage for global conflict is set. |
| Final Season Part 2 | TV | 12 | 2022 | Eren executes the Rumbling plan. The world is plunged into war. |
| Final Arc Part 1 | TV Special | 1 (~1 hr) | Mar 2023 | The Rumbling begins. Eren faces the world. |
| Final Arc Part 2 | TV Special | 1 (~1.5 hr) | Nov 2023 | The story concludes. Titan powers vanish. Eren’s fate is revealed. |
Movies
Several recap and compilation movies condense the main seasons for quick viewing:
| Movie Title | Type | Duration | Year | Coverage |
| Part 1 – Crimson Arrows | Recap | ~1 hr 50 min | 2014 | Season 1 Episodes 1–13 |
| Part 2 – Wings of Freedom | Recap | ~1 hr 45 min | 2015 | Season 1 Episodes 14–25 |
| Roar of Awakening | Recap | ~2 hr | 2017 | Season 2 full episodes |
| Chronicle | Compilation | ~2 hr | 2020 | Seasons 1–3 condensed |
| The Last Attack | Special / Movie | ~2.5 hr | 2023 | Final Season Final Arc condensed |
Tip: Movies are optional. They’re great for a refresher or if you want to watch the story quickly.
OADs (Original Animation DVDs)
OADs add depth to the main story and explore character backstories.
1. Early Survey Corps OADs (3 episodes)
-
Ilse’s Notebook (2013) – Titan behavior and early wall expeditions.
-
Sudden Visitor (2014) – Lighthearted daily life; Sasha and Connie’s cooking duel.
-
Distress (2014) – Training Corps’ 3D Maneuver Gear practice.
2. Levi Prequel OAD: No Regrets (2 episodes)
-
Part 1 (2014) – Levi’s life in the underground city and meeting Erwin.
-
Part 2 (2015) – Levi’s first mission outside the walls.
3. Lost Girls Series (3 episodes)
-
Mikasa Side Story: Lost in a Cruel World (2017) – Mikasa’s inner thoughts and alternative dreams.
-
Annie Side Story I & II (2018) – Annie’s secret missions, moral dilemmas, and internal struggles.
Spin-Off: Attack on Titan: Junior High
A comedic slice-of-life series unrelated to the main plot. Watch after the main story for a lighthearted break.
-
12 episodes, aired 2015.
-
Eren, Mikasa, and others attend a school where humans and Titans coexist.
Recommended Viewing Order (Chronological by Story)
1. Season 1 – Start of the main story.
2. OADs: Ilse’s Notebook, Sudden Visitor, Distress – After Season 1.
3. OAD: No Regrets Part 1 & 2 – After Season 1, before Season 2.
4. Season 2 – Titans’ identities revealed.
5. OAD: Lost Girls series – After Season 2.
6. Season 3 Part 1 & 2 – Political arc, basement truth revealed.
7. Final Season Part 1 & 2 – Marley arc, Rumbling initiated.
8. Final Arc Part 1 & 2 – Full Rumbling, Eren’s final confrontation.
Tips:
OADs are best watched at recommended times to understand character backgrounds.
Movies are optional for quick review.
Junior High is a fun, lighthearted spin-off.
Key Timeline of Attack on Titan
The story spans thousands of years, but the core focuses on the final decades of the “Wall Calendar.” The timeline can be divided into three main stages:
Stage 1: Ancient History and Wall Construction (~1820 years)
| Year / Wall Calendar | Key Event | Story Context | Significance / Impact |
| ~2000 years ago | Ymir gains the power of Titans | Marks the beginning of the Eldian Titan Era | After Ymir dies, her power splits into the Nine Titans; the Eldian Empire rises |
| ~100 years ago | End of the Titan Wars | Marley and allied nations defeat the Eldian Empire | King Fritz leads a portion of the Eldians to escape to Paradis Island |
| WC 743 | Construction of the Three Walls | Walls Maria, Rose, and Sina are built using millions of Colossal Titans | Citizens’ memories are erased; “Non-Aggression Pact” established |
Stage 2: Inside the Walls & Truth Revealed (WC 845–850)
This marks the beginning of the story, with the main characters primarily operating within the walls, aiming to defeat the Titans.
| Wall Calendar | Key Event | Corresponding Story | Significance / Impact |
| 845 | Wall Maria breached | Season 1 begins; Colossal Titan (Bertholdt) and Armored Titan (Reiner) destroy Wall Maria; Eren’s mother is killed | Story catalyst; Eren vows to eradicate all Titans |
| 847 | Protagonists join Training Corps | Season 1; Eren, Mikasa, Armin, Reiner, Bertholdt, Annie join 104th Training Corps | Marks start of character growth and friendships |
| 850 | Trost District recapture | Season 1; Eren publicly demonstrates Titan powers | Establishes hope for humanity; Eren’s strength showcased |
| 850 | Female Titan capture | Season 1 finale; Annie revealed as Female Titan | Raises tension among allies; questions about trust |
| 850 | Wall Rose encounter | Season 2; Reiner revealed as Armored Titan, Bertholdt as Colossal Titan | Humanity realizes Titans come from within; enemy lines blurred |
| 850 | Political arc | Season 3 Part 1; Survey Corps overthrows false monarchy, Historia becomes queen | Internal political structure changes; historical truths start unfolding |
| 850 | Wall Maria recapture | Season 3 Part 2; Survey Corps victory, Bertholdt dies, Armin inherits Colossal Titan, Erwin sacrificed | Major turning point in war; humanity gains victory at great cost |
| 850 | Basement revelation | Season 3 Part 2; Eren reads his father’s records, learns about Marley and the outside world | Worldview overturned; sets up Final Season story |
Stage 3: Outside World & Final Battle (WC 851–854)
As new enemies emerge beyond the walls, the story shifts into a battle for survival between the Eldians and the rest of the world.
| Wall Calendar | Key Event | Corresponding Story | Significance / Impact |
| 851–854 | Paradis Island development | Pre-Final Season Part 1; initial contact with the outside, technological progress | Prepares Paradis for future global conflict |
| 854 | Eren infiltrates Marley | Final Season Part 1; secret collaboration with Zeke | Shows Eren’s proactive strategy; triggers full-scale war |
| 854 | Liberio District attack | Final Season Part 1; Eren attacks Marley military leaders, obtains War Hammer Titan | Escalates Eldian-Marley conflict; war becomes all-out |
| 854 | Rumbling initiated | Final Season Part 2; Eren gains full power of the Founding Titan | Attempt to end the hatred cycle; global terror and moral dilemmas ensue |
| 854 | Final Battle | Final Arc; Survey Corps (Mikasa, Armin, others) form Anti-Rumbling Alliance | Humanity unites against Eren; decisive battle toward ending conflict |
| 854 | End of Titan powers | Final Arc Part 2; Eren killed by Mikasa, Rumbling stops | Marks the end of the Titan era; world returns to peace |
Where to Watch Attack on Titan?
1. Official & Licensed Streaming Platforms (Recommended)
These platforms offer authorized Attack on Titan content, allowing viewers to enjoy high-quality video, complete subtitles, and official English dubbing while supporting the creators and legitimate distribution.
| Platform | Available Content | Notes |
| Crunchyroll | All four seasons of Attack on Titan, official OADs, and select OVAs | Multiple-language subtitles; simulcast for new episodes; subscription required |
| Netflix | All seasons (availability varies by region), select OVAs and films | English dub and subtitles available; content differs depending on region |
| Hulu | Seasons 1–4, select OVAs | Supports English dub and subtitles; subscription required |
| Amazon Prime Video | Full seasons, OADs, select OVAs, and films | Some content included in Prime subscription; others require rental or purchase |
| Disney+ | Selected films or limited episodes (region-dependent) | Mainly movies or limited episodes; check local library |
| YouTube (Official Channels) | Trailers, PVs, and promotional clips | Does not provide full episodes; best for previews or teasers |
2. Unofficial & Free Streaming Sites (Use with Caution)
Some websites offer free access to Attack on Titan content without proper licensing. While these platforms may let you watch episodes or movies at no cost, the video quality, availability, and legal safety cannot be guaranteed. Use them carefully, ideally only for content not accessible through official channels.
| Platform | Available Content | Notes |
| 9anime | All seasons, OADs, OVAs, and films (often shortly after official release) | Free streaming with ads; unofficial; content may be removed; availability varies by region |
| Aniwatch | Complete series including Seasons 1–4, OADs, OVAs, and films | Free with ads; unofficial; legality depends on region |
| Gogoanime | Seasons 1–4, OADs, OVAs, and films | Free streaming; unofficial; content quality and availability can vary |
Detailed Overview of Platforms to Watch Attack on Titan
Crunchyroll
Official Website:https://www.crunchyroll.com/
Basic Overview:Crunchyroll is one of the most reliable platforms for watching Attack on Titan, offering all four seasons along with official OADs and certain OVAs. It supports multi-language subtitles and English dubbing, depending on the region. As a major anime-focused streaming service, it delivers consistent video quality, fast simulcast releases (when the series was ongoing), and a large community of anime fans. A premium subscription removes ads and enables higher-resolution playback.

Subscription Plans & Pricing:Starting January 1, 2026, Crunchyroll will fully transition to a paid subscription model, discontinuing its free ad-supported viewing option. There are three paid membership tiers with increasing benefits, allowing users to choose based on viewing habits and desired perks.
| Plan | Monthly Price (USD) | Key Features |
| Fan Plan | $7.99 | Ad-free viewing, full anime library access, simulcast (same-day Japan release), streaming on 1 device |
| Mega Fan | $9.99 | All Fan Plan perks, offline downloads, streaming on 4 devices, early access to merch/events |
| Ultimate Fan | $15.99 | All Mega Fan perks, exclusive merch discounts, premium member gifts, extra device support (up to 6) |
Netflix
Official Website:https://www.netflix.com/fr-en/
Basic Overview:Netflix carries Attack on Titan in many regions, usually offering Seasons 1–4 and occasionally recap films or OVAs. English subtitles and dubs are typically available, though the exact options vary depending on your region. A subscription is required, but Netflix offers stable streaming across multiple devices and a user-friendly interface. However, availability can differ widely by country, so viewers should check their local library before relying on Netflix as a source.

Subscription Plans & Pricing:Netflix offers three main paid plans, each with different streaming quality and device limits. Users can watch anime and all other Netflix content under any plan without additional fees.
| Plan | Monthly Price (EUR) | Key Features |
| Standard with Ads |
€7.99 | Limited ads, HD quality, 2 concurrent streams. |
| Standard (Ad-Free) |
€14.99 | No ads, HD quality, 2 concurrent streams, downloads. |
| Premium (Ad-Free) |
€21.99 | No ads, Ultra HD (4K) quality, 4 concurrent streams, downloads. |
Hulu
Official Website:https://www.hulu.com/
Basic Overview:Hulu hosts all main seasons of Attack on Titan, including both subtitled and dubbed versions. It is mainly accessible in the U.S., providing reliable streaming and an easy-to-navigate interface. While OVA availability may be limited, the main story seasons are consistently present. A subscription is required, making Hulu a convenient option for U.S.-based viewers who already use the service for other shows.

Subscription Plans & Pricing:Hulu offers several plans, including a basic on-demand streaming service and Hulu + Live TV Plans, giving users flexibility based on budget and viewing preferences.
| Plan | Monthly Price (USD) | Key Features |
| Hulu (With Ads) | $11.99 | Access to full on-demand library with ad breaks. |
| Hulu (No Ads) | $18.99 | Ad-free streaming of on-demand content. Offline downloads available. |
| The Hulu Bundle | Starts at ~$12.99 | Combines Disney+, Hulu, and ESPN+. |
| Hulu + Live TV (With Ads) | $89.99 (price may vary slightly by source) | 95+ live channels, unlimited cloud DVR, two simultaneous streams, and the ad-supported versions of Hulu and Disney+. |
| Hulu (No Ads) + Live TV | $95.99 (price may vary slightly by source) | includes live TV, ad-free Hulu, and ad-free Disney+ for around $95.99/month. |
Amazon Prime Video
Official Website:https://www.amazon.com/
Basic Overview:Amazon Prime Video offers Attack on Titan Seasons 1–4, OADs, OVAs, and several theatrical releases. Some titles are included with a Prime subscription, while others must be rented or purchased individually, making it a good option for those who want permanent digital ownership. Audio and subtitle options vary by title and region. While Prime Video may be more expensive for individual purchases, it is useful for collectors or viewers who prefer to own specific seasons or films.

Subscription Plans & Pricing:Amazon Prime Video is available either as part of an Amazon Prime membership or as a standalone subscription. You can get free trial for 30 days.
| Plan | Monthly Price (USD) | Key Features |
| Prime Video (Standalone) | $8.99 | Up to 4K HDR. Access to entire Prime Video library. Offline downloads |
| Amazon Prime Membership | $14.99 | Includes Prime Video, free shipping, Prime Music, and more |
Disney+
Official Website:https://en.disney.com.hk/
Basic Overview:Disney+ is not a primary source for Attack on Titan, but in some regions it offers recap films or selected episodes depending on local licensing agreements. Language and subtitle options follow standard regional settings. A subscription is required, and availability is limited, so Disney+ should be treated as a supplementary option rather than a main source for the series.

Subscription Plans & Pricing:Disney+ offers selected seasons of Attack on Titan in Hong Kong, Macau, and Taiwan, with three subscription tiers available:
| Plan |
Monthly Price (HKD) |
Key Features |
| Standard | HK$81 | Full HD 1080p quality, 5.1 surround sound, 2 concurrent streams, no ads, downloads on up to 10 devices. |
| Premium | HK$99 | 4K UHD + HDR quality, Dolby Atmos audio, 4 concurrent streams, no ads, downloads on up to 10 devices. |
| Extra Member Add-on | HK$28 | Share subscription with family/friends, nearly full content access, 1 concurrent stream, available as an additional user slot. |
YouTube (Official Channels)
Official Website:https://www.youtube.com/
Basic Overview:Official YouTube channels—such as Pony Canyon or Kodansha-related channels—provide trailers, promotional videos (PVs), opening/ending themes, interviews, and special previews related to Attack on Titan. While full episodes are not offered, YouTube is valuable for fans keeping up with announcements, teasers, or behind-the-scenes material. Content is high quality, legal, and safe to watch.

Subscription Plans & Pricing:YouTube itself is free to use, with content monetized through ads. However, users can upgrade to YouTube Premium, which removes ads, allows offline downloads, and enables background playback. Pricing may vary slightly by region.
| Plan | Monthly Price (USD) | Key Features |
| Free (Ad-supported) | $0 | Watch with ads, access all free anime channels |
| YouTube Premium | $11.99/month | Ad-free viewing, offline downloads, background play, YouTube Music included |
9anime
Official Website:https://9animetv.to/
APP Download:iOS & Android
Basic Overview:9anime often hosts all seasons, OADs, OVAs, and films of Attack on Titan shortly after official releases. It provides both subbed and dubbed versions, and streaming is free with ads. However, the platform is unofficial and may be taken down or blocked in some regions. Video quality and availability can vary, and users should be aware of potential legal and security risks.

Subscription Plans & Pricing:no subscription and free to watch.
Aniwatch
Official Website:https://aniwatchtv.to/
APP Download:iOS & Android
Basic Overview:Aniwatch offers complete access to Attack on Titan, including all seasons, OADs, OVAs, and films. The site is free and often has a clean, user-friendly interface. Like other unofficial sites, its legality depends on the viewer’s region, and content may be removed or restricted without notice. While it is convenient for accessing episodes quickly, users should be aware of potential security risks and the lack of official licensing.

Subscription Plans & Pricing:no subscription and free to watch.
Gogoanime
Official Website:https://gogoanime.by/
APP Download:iOS & Android
Basic Overview:Gogoanime hosts all seasons, OADs, OVAs, and films of Attack on Titan, often in both subbed and dubbed formats. The site is free to use but is unofficial, frequently displaying ads, and subject to takedowns or domain changes. Video quality can be inconsistent, and there are legal and security risks involved. Like other unofficial platforms, it should be used cautiously and only when content is not available through official channels.

Subscription Plans & Pricing:no subscription and free to watch.
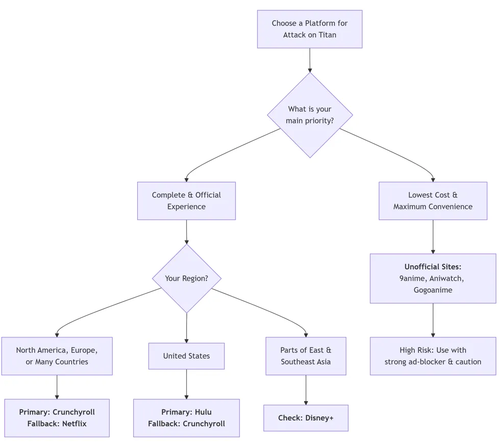
How to Choose the Right Platform to Watch Attack on Titan?
Here’s a clear guide to help you choose the right platform to watch Attack on Titan, based on your location, budget, and viewing priorities.
Quick Decision Guide
The flowchart below summarizes the main recommended paths for different regions:

How to Choose: Actionable Recommendations
1. For the Best Official Experience:
-
If you are outside the U.S.: Crunchyroll is your best bet for the most complete and dedicated anime streaming experience.
-
If you are in the U.S.: Choose Hulu for a mainstream option or Crunchyroll for a more focused anime platform.
-
If you are in a region like Japan, Korea, or parts of Southeast Asia, check Disney+ as it may hold the rights there.
2. For Maximum Convenience (If Already Subscribed):
- Check Netflix or Disney+ in your region first. If they have the series, this is the easiest path without new subscriptions.
3. For Digital Collectors:
-
Use Amazon Prime Video to permanently purchase and own digital seasons or movies.
4. If Free Access is the Only Option:
-
Sites like 9anime, Aniwatch, or Gogoanime provide everything for free. Critical: Understand the significant risks involved (intrusive ads, potential malware, unstable links). Always use a reliable ad-blocker and standard browser precautions.
Hope this focused guide helps you make the perfect choice.